Giới thiệu
Về chúng tôi
Chứng chỉ đạt được
Sản phẩm
Bao bì thực phẩm
Bao bì phi thực phẩm
Cơ sở sản xuất
Liên hệ
VI
EN
VI
KO
Search
Home
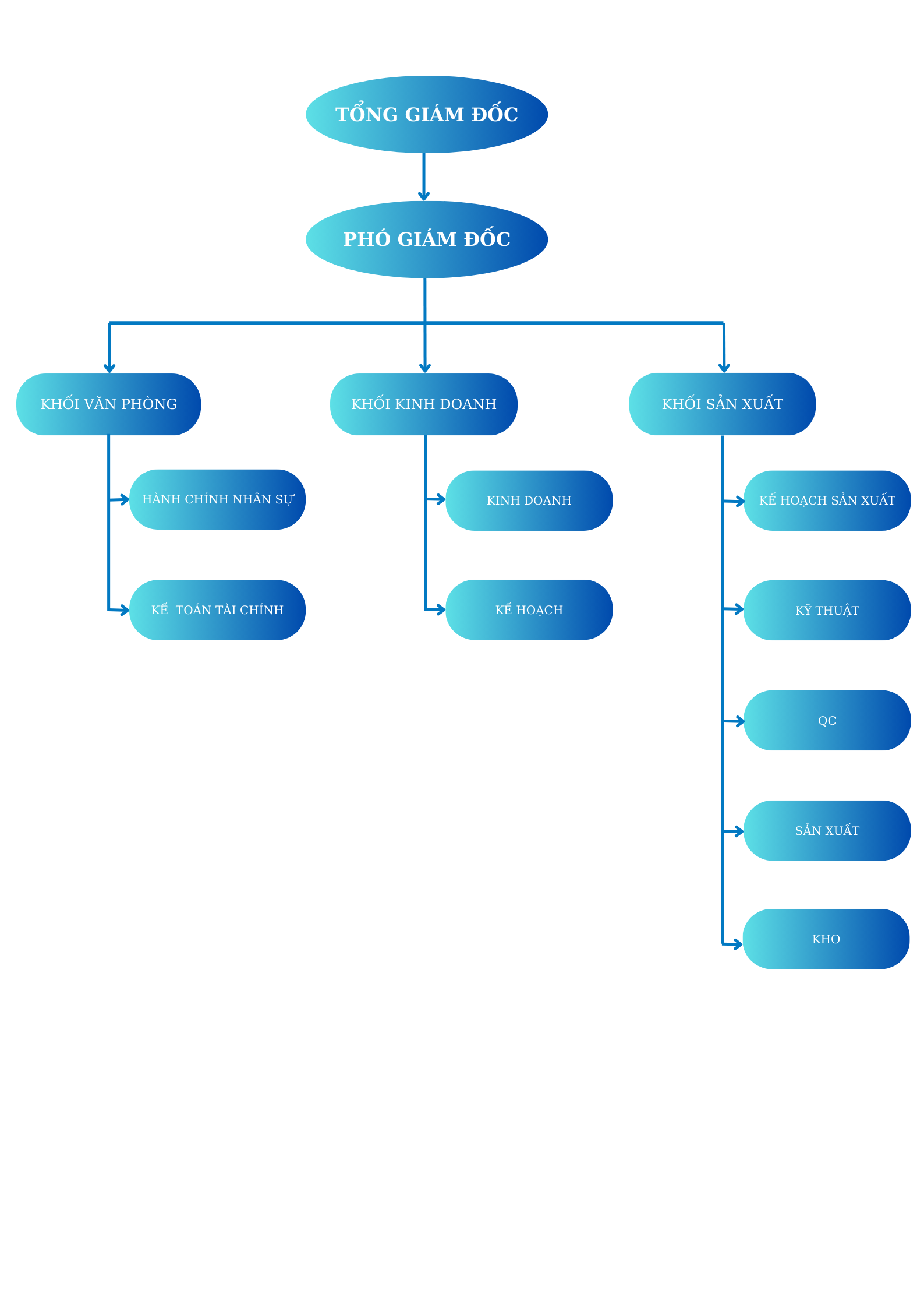
Cơ cấu tổ chức
Cơ cấu tổ chức
Cơ cấu tổ chức
UBI Việt Nam
2024-11-21T14:11:02+07:00
Sơ Đồ Cơ Cấu Tổ Chức
Main Menu
Language
Giới thiệu
Về chúng tôi
Chứng chỉ đạt được
Sản phẩm
Bao bì thực phẩm
Bao bì phi thực phẩm
Cơ sở sản xuất
Liên hệ
VI
EN
VI
KO
Báo giá
ĐĂNG KÝ BÁO GIÁ
Δ