회사소개
회사소개
인증서
제품소개
식품포장지
비식품포장지
생산설비
고객지원
KO
EN
VI
KO
Search
Home
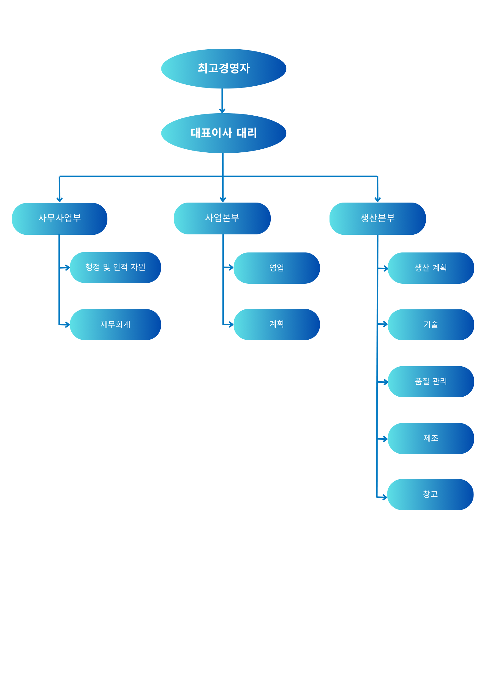
조직 구조도
조직 구조도
조직 구조도
UBI Việt Nam
2024-11-29T09:39:01+07:00
조직 구조도
Main Menu
Language
회사소개
회사소개
인증서
제품소개
식품포장지
비식품포장지
생산설비
고객지원
KO
EN
VI
KO
Báo giá
ĐĂNG KÝ BÁO GIÁ
Δ